| | 添加收藏 / 设为首页
首页 法院概况 新闻中心 司法公开 诉讼指南 法学园地 尖法文苑 法院执行 法官风采 人民陪审 专题报道 廉政建设 预算公开 决算公开

 

9月新规来了!

发布时间:2021-09-02 15:56:55


进入9月,一批新规将正式实施,涉及土地管理、契税免征、教育、生产安全、数字安全、驾驶证电子化等,一起来看看。



【全国性新规】


禁止擅自在耕地上建房等


修订后的《中华人民共和国土地管理法实施条例》自2021年9月1日起施行。《条例》明确,国家对耕地实行特殊保护,严守耕地保护红线,严格控制耕地转为林地、草地、园地等其他农用地,并建立耕地保护补偿制度。非农业建设必须节约使用土地,可以利用荒地的,不得占用耕地;可以利用劣地的,不得占用好地。禁止占用耕地建窑、建坟或者擅自在耕地上建房、挖砂、采石、采矿、取土等。禁止占用永久基本农田发展林果业和挖塘养鱼。


夫妻过户等六种情形免征契税


2020年8月11日第十三届全国人民代表大会常务委员会第二十一次会议通过《中华人民共和国契税法》,自2021年9月1日起施行。《契税法》第六条规定,有六种情形可免征契税,其中包括婚姻关系存续期间夫妻之间变更土地、房屋权属。


实施义务教育的公办校不得举办民办校


5月14日,新修订的《中华人民共和国民办教育促进法实施条例》正式发布,自2021年9月1日起施行。《条例》明确:实施义务教育的公办学校不得举办或者参与举办民办学校,也不得转为民办学校。其他公办学校不得举办或者参与举办营利性民办学校。


教育部政策法规司副司长王大泉表示,民办教育促进法实施条例对民办学校的招生规则做了进一步规范,从制度上限制了无序的跨区域竞争性招生、掐尖招生等行为,避免招生中不公平竞争。


学校不得与校外培训机构合作向学生提供有偿课程


教育部公布的《未成年人学校保护规定》9月1日起正式实施。《规定》明确,学校应当严格执行国家课程方案,按照要求开齐开足课程、选用教材和教学辅助资料。学校开发的校本课程或者引进的课程应当经过科学论证,并报主管教育行政部门备案。学校不得与校外培训机构合作向学生提供有偿的课程或者课程辅导。


使用燃气的餐饮单位应安装燃气报警装置


《中华人民共和国安全生产法》中第三十六条规定:生产经营单位不得关闭、破坏直接关系生产安全的监控、报警、防护、救生设备、设施,或者篡改、隐瞒、销毁其相关数据、信息。餐饮等行业的生产经营单位使用燃气的,应当安装可燃气体报警装置,并保障其正常使用。安全生产法自2021年9月1日起施行。


数据安全法、《关键信息基础设施安全保护条例》将实施


《中华人民共和国数据安全法》和《关键信息基础设施安全保护条例》均自2021年9月1日起施行。其中,数据安全法规定,违反国家核心数据管理制度,危害国家主权、安全和发展利益的,由有关主管部门处二百万元以上一千万元以下罚款,并根据情况责令暂停相关业务、停业整顿、吊销相关业务许可证或者吊销营业执照;构成犯罪的,依法追究刑事责任。


《条例》则明确,重点行业和领域重要网络设施、信息系统属于关键信息基础设施,国家对关键信息基础设施实行重点保护,采取措施,监测、防御、处置来源于境内外的网络安全风险和威胁,保护关键信息基础设施免受攻击、侵入、干扰和破坏,依法惩治违法犯罪活动。


网络运营者要及时验证并完成漏洞修补


工业和信息化部等三部门发布的《网络产品安全漏洞管理规定》明确,网络产品提供者和网络运营者是自身产品和系统漏洞的责任主体,要建立畅通的漏洞信息接收渠道,及时对漏洞进行验证并完成漏洞修补。《规定》自2021年9月1日起施行。


这几类违法失信当事人可申请信用修复


7月30日印发的《市场监督管理信用修复管理办法》将于9月1日起施行。《办法》规定,被列入经营异常名录或者被标记为经营异常状态的当事人,符合下列情形之一的,可以依照本办法规定申请信用修复:补报未报年份年度报告并公示;已经履行即时信息公示义务;已经更正其隐瞒真实情况、弄虚作假的公示信息;依法办理住所或者经营场所变更登记,或者当事人提出通过登记的住所或者经营场所可以重新取得联系。


【地方性新规】


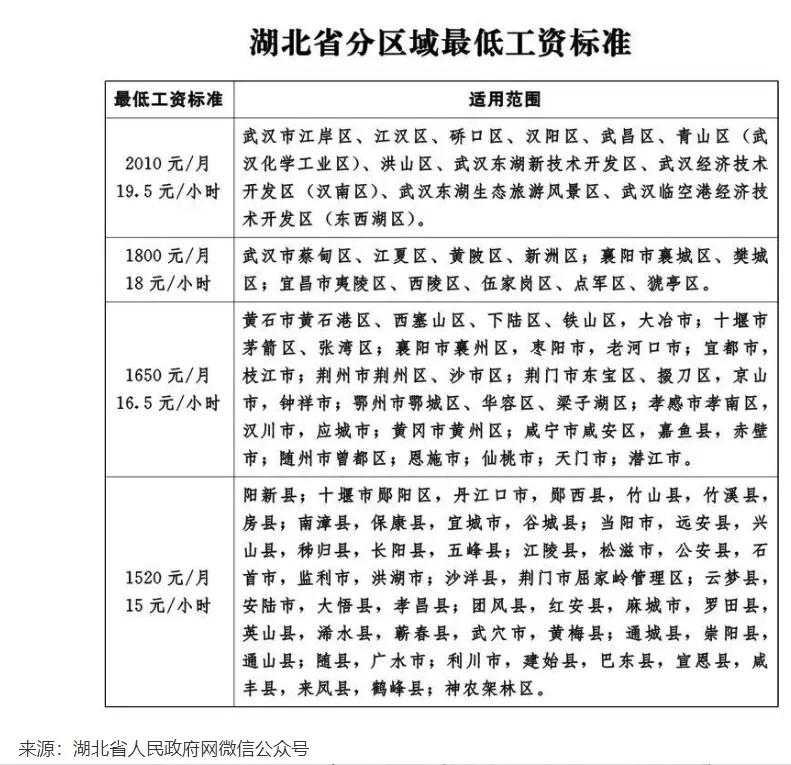
湖北:全日制最低工资调整为1520元/月


湖北省人民政府决定从2021年9月1日起调整全省最低工资标准。全省全日制就业劳动者月最低工资标准按区域划分为四档,依次为2010元、1800元、1650元、1520元。非全日制就业劳动者的小时最低工资标准依次为19.5元、18元、16.5元、15元。


9月新规来了!


广东深圳:不再受理发放新引进人才租房和生活补贴


广东省深圳市人力资源和社会保障局发布《关于高层次人才业务、新引进人才租房和生活补贴业务相关安排的公告》提到,对2021年9月1日及之后新引进人才不再受理发放租房和生活补贴。


江苏南京:单次收取租金超3个月应纳入监管账户


《南京市住房租赁企业租赁资金银行监管实施细则(试行)》自2021年9月1日起施行。细则指出,住房租赁企业单次收取租金超过3个月的,或单次收取押金超过1个月的,应当将收取的租金、押金纳入监管账户,并通过监管账户向房屋权利人支付租金、向承租人退还押金。


北京:户外广告设施设置前应进行安全评估


《北京市户外广告设施、牌匾标识和标语宣传品设置管理条例》由北京市第十五届人民代表大会常务委员会第三十一次会议于2021年5月27日通过,自2021年9月1日起施行。《条例》规定,设置户外广告设施应当符合户外广告设施设置规划规定的规划条件和设置要求。尚未制定街区户外广告设施设置规划的,不得设置户外广告设施。在建筑物、构筑物上设置附着式户外广告设施的,建筑物、构筑物所有权人或者管理人应当事先委托房屋安全鉴定机构就户外广告设施对建筑物、构筑物安全的影响进行评估;经评估,不符合安全要求的,不得设置。


北京:实施车险投保实名缴费


北京银保监局指导北京保险行业自2021年9月1日起全面实施车险投保实名缴费工作。对于投保人为自然人的车险业务,保险公司在收取保费时将核对付款账户信息的真实性,确保付款账户信息与投保人信息一致。


上海:首部城市更新领域地方性法规正式实施


上海市十五届人大常委会第34次会议通过了《上海市城市更新条例》,该《条例》为上海市首部城市更新领域的地方性法规。《条例》提出了一系列政策供给,涉及规划、用地、标准、金融、财税等各方面。针对老旧住房改造“收尾难”问题,《条例》明确,对拆除重建和成套改造的,签约比例达到95%以上,协议生效。《条例》将于9月1日起施行。


4项公安交管便利措施将分批推行


9月1日起,驾驶证电子化、二手车异地交易登记、“交管12123”APP核发货车电子通行码、交通事故证据材料网上查阅等4项公安交管便利措施将在全国分批推行。


北京等28个城市:推行机动车驾驶证电子化


在前期试点基础上,北京、吉林长春、广西南宁等28个城市推广应用机动车驾驶证电子化。通过全国统一的“交管12123”APP发放电子驾驶证,电子驾驶证在全国范围内有效。


河北石家庄等218个城市:推行二手车异地交易登记


在天津、山西太原、辽宁沈阳、上海等20个城市试点推行小型非营运载客汽车二手车交易登记“跨省通办”基础上,北京、河北石家庄、山东济南等218个城市推广应用,其中,山西、广东、广西等10个省(区)全省推行。对二手车需要在异地交易的,实行二手车交易登记一地办理、档案电子化网上转递,实现二手车全国范围内跨省跨市异地交易登记,无需两地往返,更好促进二手车流通。


9月新规来了!

图片来源:公安部交通管理局官方微信


天津等70个城市:推行网上核发货车电子通行码


在江苏南京、江西南昌、海南海口、新疆乌鲁木齐4个城市试点货车所有人或者驾驶人通过“交管12123”APP申请电子通行码基础上,天津、山东济南、云南昆明等70个城市推广应用“交管12123”APP核发货车电子通行码,进一步简化申请手续,减少纸质材料和来回往返,助力现代流通体系建设。


河北等14个省(市):推行交通事故证据材料网上查阅


在上海、江苏、山东、广东、重庆、四川6个省(市)试点证据材料网上查阅基础上,再增加北京、天津、河北、山西、江西、湖北、湖南、海南8个省(市)推广应用。当事人在收到交通事故认定书或者事故证明后,可以通过互联网交通安全综合服务管理平台、“交管12123”APP查阅、复制交通事故现场图、勘查笔录、鉴定意见等证据材料,实现“现场查阅”扩展到“网上查阅”,为当事人提供更多查询渠道和便利。


来源:法治日报、中新经纬、北青网

 
 

 

关闭窗口